兼职女信息的论坛
網站平臺網址
談談寶凱
對于寶凱 About
公司簡介
聲譽天資
企業文明
物品里頭
產物中間 Products
高壓電器
電力儀表
高高壓成套裝備
智能配電體系軟件
處事撐持
辦事撐持 Service
材料下載
在線征詢
辦事許諾
水利 裝修案例
工程案例 Engineering
行業利用
qq信息資迅
消息資訊 News
行業信息
公司靜態
約見人們
接洽咱們 Contact
接洽體例
在線留言
留言征詢
對于寶凱
公司簡介
聲譽天資
企業文明
產物中間
高壓電器
電力儀表
高高壓成套裝備
智能配電體系軟件
辦事撐持
材料下載
在線征詢
辦事許諾
工程案例
行業利用
消息資訊
行業信息
公司靜態
接洽咱們
接洽體例
在線留言
以后地位:
首頁
>>
產物中間
>>
斷絕開關
前往列表
斷絕開關
BKGR1系列斷絕開關熔斷器組
產物簡介:
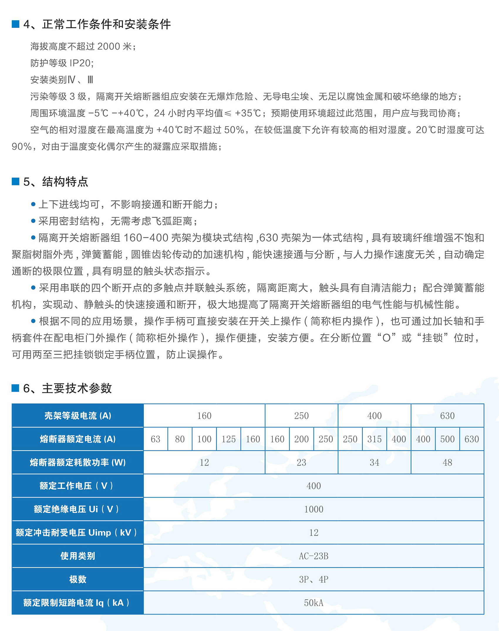
BKGR1系列斷絕開關熔斷器組合用于交換50Hz,額外任務電壓為AC400V,額外任務電流63A-630A的高壓配電或電念頭收集中,作為不頻仍接通、分斷電路及線路的斷絕之用。可供給短路、過載掩護功效。BKGR1系列斷絕開關熔斷器組合適GB/T 14048.3《高壓開關裝備和節制裝備高壓開關、斷絕器、斷絕開關及熔斷器組合電器》。
品 牌:寶凱
電 話:400-8366-990
郵 箱:baokai3102607@163.com
地 址:保定市徐水區大王店產業園區向陽北大街266號
前往列表
材料下載
行業利用
接洽咱們
產物先容
相干產物
RELATED PRODUCTS
小姐戚威客官网:BKG1系列斷絕開關
斷絕開關
小姐戚威客官网:BKH3系列斷絕開關
斷絕開關
掃碼存眷
德律風征詢
400-8366-990
前往頂部